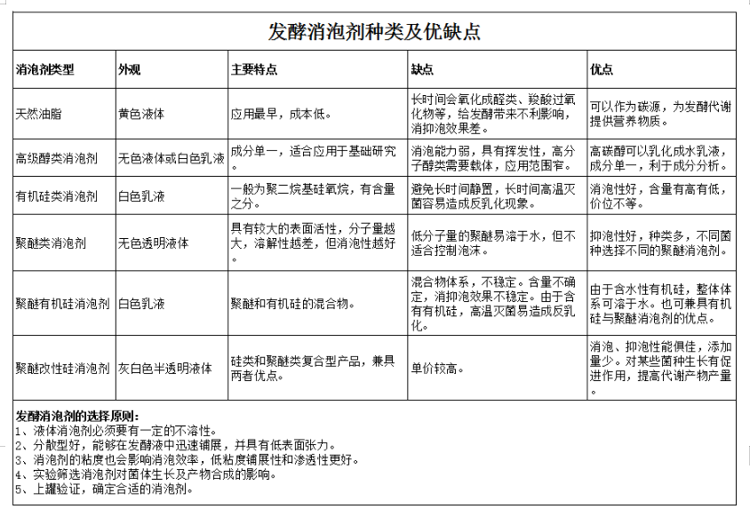
1、泡沫形成的原因在大多數微生物發酵過程中,由于培養基中有蛋白類表面活性劑存在,在通氣條件下培養液中就形成了泡沫。泡沫的多少既與通風量、攪拌的劇烈程度有關,又與培養基所用原材料的性質有關。發酵培養基中的蛋白質原料是主要的發泡物質,其含量越多越容易起泡。多糖水解不完全,糊精含量多,也容易引起泡沫的產生。2、泡沫對發酵的影響在發酵過程中,過多的泡沫會降低發酵罐的裝料系數和氧傳遞系數,造成大量逃液,發酵液從排氣管路或軸封逃出而增加染菌機會等,嚴重時無法進行正常的通氣和攪拌,阻礙菌體呼吸,導致代謝異常或菌體自溶。因此,控制泡沫是正常發酵的基本保證。3、泡沫的控制控制泡沫的途徑主要有兩種:①調整培養基成分(如少加或緩加易起泡的原材料)或改變某些工藝參數(如pH值、溫度、通氣和攪拌)或者采用多次投料來控制,以減少泡沫形成的機會。但這些方法對發酵的影響較大,因此,其采用和效果很受限制。 ②采用機械法或消泡劑法消除已形成的泡沫,化學消泡劑還有抑制泡沫形成的作用。因此工業上常采用機械消泡和消泡劑消泡。(1)機械消泡機械消泡是利用機械強烈振動或壓力變化使泡沫破裂。有罐內消泡和罐外消泡兩種方式。前者是靠罐內消泡槳轉動打碎泡沫或罐內消泡器消除泡沫;后者是將泡沫引出罐外,在罐外消泡器消除泡沫。(2)消泡劑消泡消泡劑消泡就是利用在發酵液中額外添加消泡劑的方式消除泡沫的。消泡劑消泡的原理就是降低泡沫液膜的機械強度,或降低液膜的表面黏度,或者兼有兩者作用,最終達到破泡的效果。發酵工業上常用的消泡劑主要有天然油脂、脂肪酸和脂類、高級醇類、聚醚類及硅酮類,其中最為常用的是聚醚類和天然油脂類聚醚類消泡劑的品種較多。氧化丙烯與甘油聚合而成的叫聚氧丙烯甘油(簡稱GP型),氧化丙烯和環氧乙烷與甘油聚合而成的叫聚氧乙烯氧丙烯甘油(簡稱GPE),又稱泡敵。
三、發酵行業系列產品THIX-298 高效發酵專用消泡劑THIX-297 發酵專用消泡劑THIX-296 食用菌發酵專用消泡劑THIX-286 發酵用聚醚消泡劑THIX-278 發酵用有機硅消泡劑
手機:18396600176 電話:0535-8015296 EMAIL:[email protected]
公司地址:山東省煙臺市開發區武漢大街19號
?2016恒鑫化工 魯ICP備05045800號-13 xml地圖
聯系電話
微信掃一掃
